首页
关于我们
集团概况
集团领导
发展历程
组织机构
企业资质
企业荣誉
企业文化
旗下企业
宣传视频
党建之窗
党建工作
党风廉政建设
群团工作
业务板块
产业发展
基础设施
地产开发
城市更新
乡村建设
建筑施工
大宗商贸
环保能源
城市经营
新闻动态
集团要闻
媒体报道
信息公开
公示公告
招聘信息
联系我们
联系方式
电子地图
集团概况
集团领导
发展历程
组织机构
企业资质
企业荣誉
企业文化
旗下企业
宣传视频
党建工作
党风廉政建设
群团工作
产业发展
基础设施
地产开发
城市更新
乡村建设
建筑施工
大宗商贸
环保能源
城市经营
集团要闻
媒体报道
公示公告
招聘信息
联系方式
电子地图
首页
关于我们
党建之窗
业务板块
新闻动态
信息公开
联系我们
首页
>
信息公开
>
公示公告
:
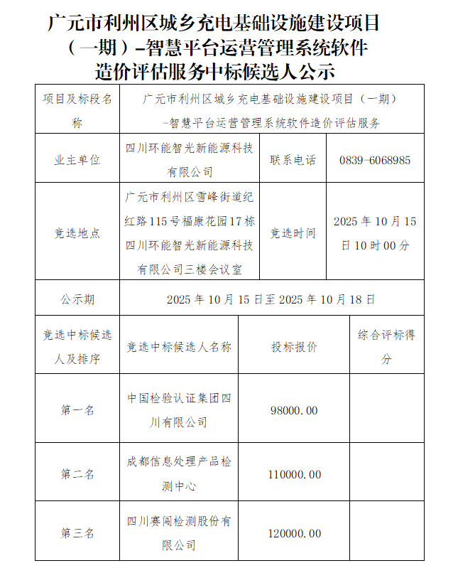
广元市利州区城乡充电基础设施建设项目(一期) -智慧平台运营管理系统软件造价评估服务中标候选人公示
发布时间:2025-10-15
来源:四川环能智光新能源科技有限公司
浏览量:146